我校9名学子获2022年度湖北省大学生创业资金扶持

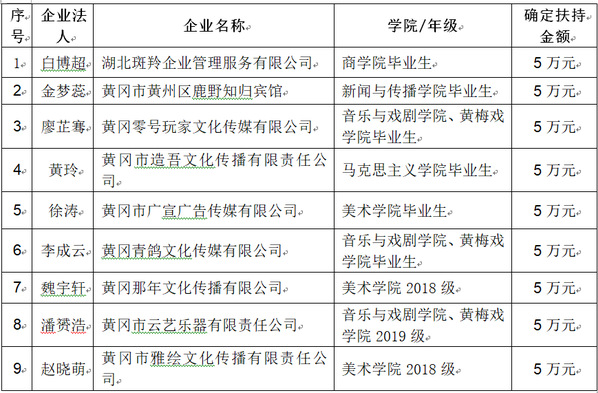
我校入选项目一览表

本网讯 近日,湖北省人力资源与社会保障厅、湖北省教育厅、共青团湖北省委员会公布的“才聚荆楚·创业湖北”2022年度湖北省大学生创业扶持项目拟扶持项目名单中,我校共有9名往届、在校大学生创业项目入选,共获得扶持资金45万元,获扶持项目的数量、扶持的总金额为我校历年之最。
“湖北省大学生创业扶持项目”每年经学生申请、学校推荐、省市人社部门审核,在全省评选一批优秀大学生创业项目,给予不同金额的无偿资金扶持,今年将扶持资金金额提高至5万至50万元,旨在全力推进“大众创业、万众创新”,深入实施“才聚荆楚”工程,鼓励和扶持更多大学生在鄂创新创业。
我校高度重视学生创新创业教育和实践,专门设立大学生创业扶持基金和创新创业训练计划专项经费,对评审立项的大学生创业项目予以资助扶持;学校大学生创业孵化基地三次获批“湖北省高校大学生创业示范基地”,免费提供给大学生创业团队入驻经营。学校在组织、制度、经费、场地上保障到位,全方位、全过程支持大学生创新创业,为学生更加充分更高质量就业打下基础。此次取得的优异成绩是我校学生潜心创新创业成果的体现,更是学校高度重视创新创业工作的有力体现。
审核人:郝进仕
(文、图:李睿 责编:叶若兰)
上一篇:下一篇:
